- 首頁
- 數位金融
- 中信亮點family
- 美國12月降息預期減弱,股市面臨修正
美國12月降息預期減弱,股市面臨修正
中信小編 15 0 137 2025/11/14
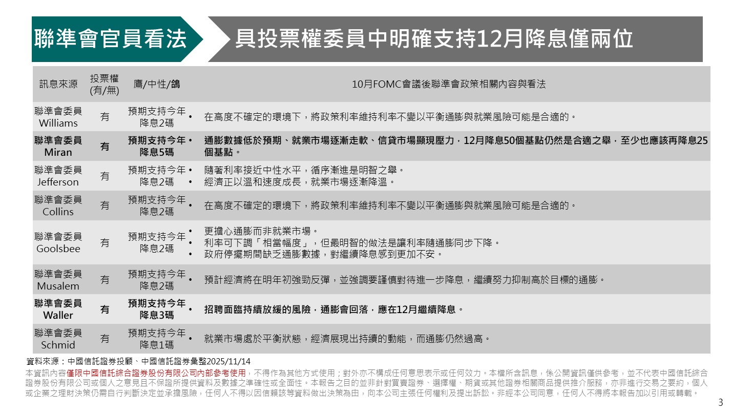
聯準會放鷹引發股市修正,科技股齊頭下跌
美國已降息兩次,但通膨仍高,就業數據不穩,政府關門影響數據發布。越來越多官員支持「暫停降息」,12月降息預期降至47%。若官方數據顯示勞動市場降溫,降息預期可能重啟。財長貝森特也表示將減少發債波動。



大摩、花旗樂觀預期12月利率會議前數據
聯準會12月FOMC會議將於12/10公布,摩根士丹利預期會議前將收到三份就業報告、GDP、PCE通膨數據及零售銷售數據,這些數據可能促使聯準會降息。高盛認為美國就業市場仍疲弱,儘管數據不足,預計降息仍有可能。美銀則認為若失業率低於4.3%,聯準會可能會選擇維持利率不變。



*免責聲明
- 本報告係本公司於特定日期就現有資訊所提出,雖已力求正確與完整,但因時間及市場客觀因素改變所造成產業、市場或個股之相關條件改變,本公司將不做預告或更新,而且本報告並非依特定投資目的或特定對象之財務狀況所完成,因此,本報告之目的並非針對客戶於買賣證券、選擇權、期貨或其他證券相關商品提供詢價或推介服務,亦非進行交易之要約。
- 中國信託金融控股(股)公司旗下子公司暨關係企業(以下稱“中信金集團”)從事廣泛金融業務,包括但不限於銀行、信託、證券經紀、證券承銷、保險、證券投資信託、自有資金投資等。中信金集團對於本報告所涵蓋之標的公司可能有投資或其他的業務往來關係。中信金集團及其所屬員工,可能會投資本報告所涵蓋之標的公司,或以該等公司為標的的衍生性金融商品,而其交易的方向與本報告中所提及的交易方向可能不一致。中信金集團於法令許可的範圍內,亦有可能以本報告所涵蓋之標的公司作為發行衍生性金融商品之標的。
- 中信金集團轄下的銷售人員、交易員及其他業務人員可能會為他們客戶或自營部門提供口頭或書面的市場看法或交易策略,然該等看法與策略可能與本報告的意見不盡一致。中信金集團之自營、資產管理及其他投資業務所做之投資決策也可能與本報告所做的建議或看法不一致。
- 投資人應自行考量本身之需求、投資風險及承受度,並就投資結果自行負責,本公司不做任何獲利保證,亦不就投資盈虧負擔任何法律責任。非經本公司同意,任何人不得將本報告加以引用或轉載。